
家住江苏省东台市的包大富多年来一直从事于苗圃种植经营,2019年12月份与河南省杞县侯某某(化名)签订了一份《杞县国家储备林及生态廊道重点建设项目》合伙种植苗木协议书,随后产生经济纠纷。包大富于2025年2月12日将侯某某及其相关责任公司起诉至杞县人民法院。庭审中,侯某某举证包大富的苗木并未使用在杞县国家储备林及生态廊道重点建设项目,而是用于其它项目,并举证该项目招标时已经完工数月之久。其它被告均出具施工证据,并说明该项目早已在数月之久已经完工的事实。这一事实的急转,让包大富陷入被骗的困局。
合伙经营项目“子虚乌有”
近期,包大富向媒体反应,2019年冬季,侯某某多次通过手机微信联系他,称其是安徽乾然农业发展有限公司的实际负责人,其公司中标了杞县国家储备林及生态廊道重点建设项目,要求包大富与其一起合作经营该工程项目,并给包大富发了一份中标通知书。
包大富看到这飞来的“富贵”甚是欢喜。其间,他们的联系也越来越密切。于2019年12月7日在杞县与侯某某签订了一份合伙种植苗木协议书,经营范围为杞县国家储备林及生态廊道重点建设项目。
协议签订后,一车车大叶女贞苗木按侯某某指定地点按时发送。很快,包大富便感觉资金捉襟见肘,回款及利润分红却迟迟未能按时到账。多次找侯某某对账及要求结算时,经常被以各种借口推诿。
时间飞逝,2025年1月份,包大富将安徽乾然农业发展有限公司、叶某某、侯某某、安徽乾然农业发展有限公司杞县分公司和杞县林业投资有限公司一并进行起诉。
侯某某答辩称:其与包大富签订的《合作种植苗木协议书》系双方个人约定,与安徽乾然农业开发有限公司无关。乾然农业公司中标的“杞县国家储备林及生态廊道重点建设项目”是在2019年年初开始种植,在2019年4至5月份已经种植完成。
侯某某还辩称,乾然农业公司的中标通知书系项目结束后为配合杞县林业投资有限公司拨付工程款而补办的行政流程。
项目工程被“内定”,招投标沦为走形式
判决书显示:安徽乾然农业发展有限公司、安徽乾然农业发展有限公司杞县分公司答辩状称:“杞县国家储备林及生态廊道重点建设项目”的实际开工时间为2019年年初,于2019年三四月份都已完成苗木种植工作。在当时种植的时候为了赶工期,政府都没有与各个施工队签订合同。后来,在各施工方的信访压力下,政府为了付款,才在2019年10月份走了招投标流程后与各施工单位签订了招投标合同。而原告包大富与侯某某签订协议的时间为2019年12月7日,实际供苗时间为2020年年初,远晚于答辩人项目完成时间。原告包大富供应的苗木客观上无法用于答辩人的项目。
中标通知书系补办流程,与原告无关。杞县林业投资有限公司为拨付工程款,要求答辩人补办招投标手续,中标通知书仅为完善财务流程,并非实际施工依据。原告主张的苗木供应行为与答辩人的项目无任何关联。
庭审笔录有包大富、侯某某、安徽乾然农业发展有限公司、安徽乾然农业发展有限公司杞县分公司和杞县林业投资有限公司等相关人员直接签字或委托代理人签字并按有指纹,均对庭审事实认同。

“招投标法”法律效力何在?
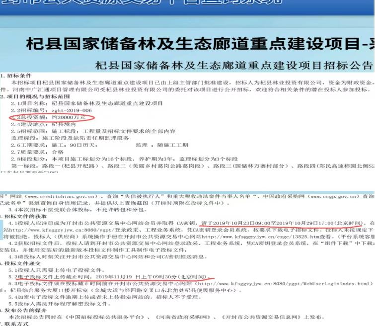
查询该项目招标文件显示:杞县国家储备林及生态廊道重点建设项目已由上级主管部门批准建设,招标人为杞县林业投资有限公司,资金为财政资金,已落实,该项目已具备招标条件。河南中广汇通项目管理有限公司受杞县林业投资有限公司的委托对该项目进行公开招标,欢迎符合相关条件的潜在投标人参加投标。
该项目总投资额约30000万元,建设地点为杞县境内,招标范围为施工标段工程量及招标文件要求的全部内容,监理标段及责任施工阶段及缺陷责任期监理服务。工期要求施工90日历天,监理 随施工工期。项目施工标划分为16个标段,养护期为3年;监理标划分为3个标段。
投标人请于2019年10月23日09:00至2019年10月29日17:00(北京时间),在开封市公共资源交易中心网站http://www.kfsggzyjyw.cn:8080/ygpt/登录政采、工程业务系统,凭CA密钥登录会员系统,按要求下载电子招标文件。电子投标文件上传截止时间:2019年11月19 日上午09时30分(北京时间)。

安徽乾然农业发展有限公司为该项目第一标段中标公司,中标价格为25931535元,中标通知书日期为2019年11月26日。
在中标通知书上有这么两段内容,让人啼笑皆非:根据杞县国家储备林及生态廊道重点建设项目招标文件和贵公司于2019年11月19日提交的投标文件,通过公开招标方式,采用综合评估法评标办法,经评标委员会按照《中华人民共和国招标投标法》和招标文件确定的评标标准和方法,已完成评审和评标结果公示,现确定贵公司中标。请贵单位自收到本通知书后30日内,按照招标文件和投标文件的规定,到招标人单位签订建设工程施工合同。中标通知书对招标人和中标人具有法律效力,中标通知书发出后,招标人改变中标结果的,或者中标人放弃中标项目的,应当依法承担法律责任,本中标通知书一式五份,招标人、中标人、代理机构、杞县公共资源交易中心有限公司和行政监督部门各执一份。
一个先施工、后招标的招标活动竟冠冕堂皇地在讲法、守法,体现招标过程的严谨,这是在明目张胆对《中华人民共和国招标投标法》的践踏、蹂躏。
法律人士指出:先施工后招标的行为,显然违反了《中华人民共和国招标投标法》规定的法定招投标程序。正常的招投标程序应该是先确定中标人,再签订合同并进行施工。而先施工后招标则颠倒了这一顺序,破坏了招投标活动的规范性和严肃性。根据《中华人民共和国招标投标法》第四十九条的规定,先施工后招标的行为将面临责令限期改正、罚款(项目合同金额的千分之五以上千分之十以下)、暂停项目执行或资金拨付等行政处罚。在极端情况下,如果先施工后招标的行为涉及到了严重的违法犯罪行为,如贪污受贿、滥用职权等,相关责任人还可能面临刑事责任的追究。
本刊对此事持续关注!
来源:《商讯》
声明:《每日商业报道》网登载此文出于传递更多信息之目的,文章内容仅供参考,不构成投资建议。投资者据此操作,风险自担。